Page 93 - 2023年中科VDR報告書_中文版
P. 93
附 錄
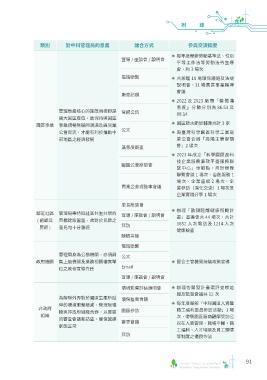
類別 對中科管理局的意義 議合方式 參與交流摘要
◉ ◉ 每年度舉辦勞動基準法、性別
宣導 / 座談會 / 說明會
平等工作法等勞動法令宣導
會,約 3 場次
電話聯繫 ◉ ◉ 共辦理 10 場環保議題及法規
說明會、31 場園區事業輔導
會議
廠商訪視
◉ ◉ 2022 及 2023 廠 商「 整 體 滿
意度」分數分別為 86.53 及
管理局最核心的施政目標即是 官網公告
88.14
擴大園區產值,故保持與園區
◉ ◉ 園區節水節能輔導共計 3 家
園區事業 事業順暢無礙的溝通及與同業
公文
公會交流,才能有利於推動中 ◉ ◉ 與臺灣科學園區科學工業同
部地區之經濟發展 業公會合辦「高階主管聯誼
會」2 場次
滿意度調查
◉ ◉ 2023 年成立「科學園區高科
技企業服務廉政平臺服務聯
園區公會座談會
繫中心」示範點,共計辦理
聯繫會談 1 場次、自創服務 1
場次、企業座談 2 場次、企
同業公會理監事會議 業參訪(深化交流)1 場次及
企業實踐分享 1 場次
里長座談會
◉ ◉ 辦理「敦親睦鄰健康照顧計
鄰近社區 管理局秉持與社區共生共榮的
宣導 / 座談會 / 說明會
畫」宣導會共 44 場次,共計
( 組織及 目標建設園區,故對於民眾之
拜訪 1652 人次電訪及 1214 人次
民眾 ) 意見均十分重視
健康檢查
陳情專線
電話聯繫
管理局身為公務機關,亦須肩
公文
政府機關 負上級機關及業務相關權責單 ◉ ◉ 配合主管機關持續政策宣導
Email
位之政令宣導責任
宣導 / 座談會 / 說明會
環境影響評估說明會 ◉ ◉ 辦理各開發計畫環評查核追
蹤及監督會議共 12 次
為解除外界對於園區生產所延 環保監督會議
◉ ◉ 每年度舉辦「中科園區人資暨
伸的環境衝擊疑慮,管理局積
非政府 園區參訪 職工福利委員參訪活動」1 場
極與非政府組織合作,以實質
組織 次,帶領園區廠商觀摩受訪公
的審查會議和訪查,確保營運
審查會議 司在人資管理、職場平權、職
狀態正常
工福利、人才培訓及員工關懷
拜訪
等制度之優良作法
91

