Page 16 - 2023年中科VDR報告書_中文版
P. 16
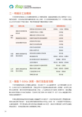
二、明確分工及職責
中科管理局將園區3大永續願景展開為 16 項推動措施,透過檢視園區涉及之業務與 T-SDGs
間的相關性,將各組室業務明確對應重大核心目標,並主責辦理相關推動工作,不定期以會議
及公文信件討論工作執行進度,再於管審會議中彙報相關執行成果。
願景 施政主軸 推動措施 業務相關單位
促進高科技投資與地方就業 投資組、工商組、環安組
激勵高科技產業再
持續提升專業人才量能 投資組
創高峰
創新 推動高值化產業技術升級 投資組
導向 建構創新創業基地 鼓勵研發創新及培植新創團隊 投資組
串聯產官學研資源 投資組
發揮產業群聚效應
產業交流與國際連結 投資組
環境污染風險管理 環安組
精進水資源利用 營建組
永續 建構永續經營與優 資源循環及廢棄物完善處理 環安組
園區 質投資環境 穩定園區供電 營建組、建管組、秘書室
應用智慧系統提升園區應變能力 營建組、環安組
溫室氣體管理 環安組、營建組、建管組
營造安全健康的幸福職場環境 環安組、企劃組
社會 建構永續經營與優 便捷的智慧化服務 工商組、建管組、營建組
共融 質投資環境 打造健康樂活中科 環安組、建管組
環境生態永續 環安組
三、推動 T-SDGs 決策、執行及監督流程
中科管理局長期致力於園區永續發展,並已發行了 5 本永續報告書,本次首度編撰 VDR 報
告,以系統化的方式彙整業務成果,具體呈現中科在臺灣永續發展目標上的貢獻。本報告主責
單位為環安組,經中科管理局最高決策層 ( 局長、2 位副局長及主任秘書 ) 授權支持,與永續編
輯小組共同研擬 VDR 執行細節後,向各單位同仁說明 VDR 相關工作,將 T-SDGs 具體連結至各
項園區常態業務中。
各單位業務成果由環安組及編輯小組彙編至VDR報告中,內容亦經過各組室主管審閱核對,
最終由局長用印後發行,確保決策管理層與業務執行單位之目標一致,共同達成中科管理局之
永續發展願景。中科管理局未來也將透過定期編撰 VDR 報告,檢視外部環境變化及自訂追蹤指
標達成情形,並持續滾動式修正相關業務之推動。
14

